深圳电子展
2026年10月27-29日
深圳国际会展中心(宝安)

熊嘉阳、沈志云院士 等:高速磁悬浮列车——技术原理、安全性能、运营速度、运维及前景

高速磁悬浮列车技术综述

熊嘉阳1,沈志云2,池茂儒2,吴兴文1,梁树林2

(1. 西南交通大学 机械工程学院 2. 西南交通大学 轨道交通运载系统全国重点实验室)

摘要

从高速磁悬浮交通技术发展历程出发,综述了常导电磁悬浮(EMS)、超导电动磁悬浮(EDS)、高温超导(HTS)磁悬浮(钉扎磁悬浮)和“超级高铁”(Hyperloop)永磁电动悬浮等4种高速磁悬浮列车的基本原理和技术特点;从安全性能、运营速度、运营维护、应用前景等四方面综合比较了4种高速磁悬浮列车技术方案的优缺点。研究结果表明:应以政府为主导,统筹谋划中国高速磁悬浮交通的未来发展建议,在常导电磁悬浮列车技术研发经验基础上,将超导电动磁悬浮、高温超导磁悬浮和真空管道高速磁悬浮关键技术研究列入国家科技研发计划,建设中试线试验基地进行布局研发,并有序规划试验线,从而构建中国在磁悬浮交通领域的综合研究体系、试验体系、标准体系和产品体系;在中国特色社会主义制度优势下,应充分把握高速磁悬浮交通发展的战略机遇,遵循科学与技术发展规律和大型系统工程创新研发流程,立足于已有研究基础,持续推进技术进步;4种高速磁悬浮列车由于技术成熟度不同,研究进程安排应循序渐进,分类实施,确保中国在高速及超高速交通运输领域的持续领先地位,为“交通强国”战略的实施作出积极贡献。

 

0引言

磁悬浮交通技术是人类科学技术史上的一项重大发明,其工作原理与传统的轮轨交通技术有很大区别,没有了轮轨关系和弓网关系,不受轮轨黏着和弓网受流的制约,重构了列车与线路的相互关系,将突破传统陆地交通工具的速度极限,对综合交通运输系统产生深远影响。高速磁悬浮列车基于电磁理论,采用无机械接触悬浮导向、直线电机驱动和列车自动控制等新技术,利用电磁场、永磁场或混合磁场的吸力或斥力,实现非机械接触运行,具有高速、启动快、安全可控、噪声低、爬坡能力强、转弯半径小、维护少、舒适、环保等特点,在中长距离城际客运交通运输领域具有优势,是一种极具竞争力的绿色陆地交通工具。高速磁悬浮列车没有车轮,与传统高速轮轨列车相比,其主要优点是运行速度更高、运行更安静、加速能力更强、质量更轻、选线更灵活、设施基本无磨损以及维护成本更低等。

虽然高速磁悬浮交通已经成为全球交通科技领先国家竞相研发的热点,但是许多专家和学者至今依然持审慎的态度,认为高速磁悬浮列车技术能否在世界各国得以应用和推广仍需要进一步研究和验证,其中经济性问题是关键,如果能够很好地解决该问题,高速磁悬浮交通系统将在客运市场有较大的竞争优势。

高速磁悬浮交通系统是超复杂的巨系统,随着磁悬浮技术的不断深入发展,关于高速磁悬浮列车发展的技术路线,各种思潮纷呈,引发了众多争议。目前,高速磁悬浮列车技术主要有4种:常导电磁悬浮(Electromagnetic Suspension, EMS)技术、超导电动磁悬浮(Electrodynamic Suspension, EDS)技术、高温超导(High-Temperature Superconducting, HTS)磁悬浮(钉扎磁悬浮)技术和“超级高铁”(Hyperloop)永磁电动悬浮技术。本文基于4种高速磁悬浮制式的基本原理和技术特点,从安全性能、运营速度、运营维护、应用前景等四方面对4种高速磁悬浮列车技术进行了综述,研究成果供广大学者和专家参考。

 

1高速磁悬浮列车技术原理和特点

1.1  常导电磁悬浮列车

德国TR列车为电磁悬浮,其通过悬浮架两侧的可控直流电磁铁与导轨之间产生的电磁吸引力来悬浮车体,为保证车体悬浮稳定性,设置主动反馈控制来适时调节电磁铁线圈电流以改变悬浮力大小,从而保持悬浮力与车体重量之间的动态平衡。列车系统结构如图1所示,系统的基本原理是电生磁,如图2所示,当悬浮电磁铁通入直流电流时,它与轨道铁芯之间产生电磁吸引力使车体起浮。

图1  常导电磁悬浮系统结构(图片来自网络)

 图2  常导电磁悬浮列车原理

主要技术特征总结:常导电磁悬浮列车可实现静浮和全程无接触运行,无需支撑轮,驱动效率高,系统设计冗余性强,技术较成熟。悬浮和导向需要精确的主动控制,速度越高,控制越难,影响系统可靠性;悬浮间隙小(8~12mm),磁泄露小,但系统对线路平顺精度要求很高;列车自重大,承载能力受限;低真空环境下电磁铁发热量大;能耗较高。

1.2  超导电动磁悬浮列车

日本的MLU型系列超导电动磁悬浮列车的基本原理是“动生电”,其悬浮和导向原理如图3所示,为侧壁“8”字形线圈零磁通悬浮,用于悬浮和导向。当行车速度达到一定值时,辅助轮收起,导向轮收回,列车下沉,此时超导磁体中心线低于“8”字形线圈中心线,“8”字形线圈总磁通不为0,随行车位置不同而改变,在“8”字形线圈中形成感应电动势,从而感生电流。

(a)悬浮与导向状态

(b)非悬浮状态

图3  超导电动磁悬浮列车悬浮和导向原理

系统推进与TR相似,超导电动磁悬浮列车采用长定子直线同步电机进行驱动。如图4所示,直线电机初级线圈敷设于U型槽侧壁上,车载超导磁体为励磁磁极。在轨道侧壁的牵引线圈内通入三相交流电时,将产生行波磁场。在行波磁场向前运动的过程中,磁场的“同性相斥、异性相吸”驱动列车前行。

图4  超导电动磁悬浮列车驱动原理

主要技术特征总结:超导电动磁悬浮列车悬浮导向无需控制,悬浮能力强,悬浮间隙大(100~150 mm,最大为300 mm),对轨道精度要求相对较低,线路轨道工程相对容易实现,控制方便,安全系数高,低真空环境下发热量少。但车载低温超导系统技术难度较大,且车上冷却系统结构较复杂,工作温度低,成本高,昂贵的氦需要回收利用;列车不能静浮,低速运行时由辅助轮支撑,不能实现全速度域的悬浮与导向,适用于高速。超导电动磁悬浮具有磁阻力和磁阻尼等特殊的固有特性,低速运行磁阻力大,但超过临界速度后,速度越高磁阻力反而越小;车载超导体磁场强度大,需屏蔽;由于轨道为混凝土U型槽,其道岔设计和施工难度较大;列车运行时存在地面线圈电磁激扰以及一系悬挂的被动电磁阻尼较小等原因诱发车辆振动,尤其是低速运行列车由橡胶轮支撑,列车起浮时会产生强烈的振动和噪声,影响舒适性,需进行减振控制;超导磁体存在失超的风险;U型轨道两侧导电材料(“8”字形悬浮线圈和直线电机线圈绕组)用量大,致使线路成本高。此外,还存在高涡流损耗问题。

1.3  高温超导磁悬浮列车

高温超导磁悬浮列车的基本原理是“感生电”,主要由车载超导磁体及其低温系统、地面永磁轨道系统和直线电机驱动系统三大关键系统构成,如图5所示。

图5  高温超导磁悬浮列车原理

主要技术特征总结:高温超导磁悬浮技术为中国原创,拥有完全自主知识产权;列车可全程无接触行驶,无源自悬浮、自导向和自稳定,无需主动控制;在真空管道内发热量小;悬浮力和导向力尚有提升空间;结构简单,整车重量轻(车载设备少);列车不通电可静浮;工作温度-196 ℃正好处于液氮温区(77.0 K)的低温系统结构简单,液氮经济(工业用液氮价格约0.5元/升)且容易获取,无需车载制冷系统;气隙较小(10~30 mm),对线路精度要求较高;轨道铺设永磁材料,成本相对较高,轨道的磁场强度是随气隙增大而呈指数衰减,气隙越大磁场强度越小,悬浮力也就越小;若增大气隙,则需要增加永磁材料厚度和用量,进而增加线路造价。列车须设升降装置,以便非悬浮状态时支撑列车和悬浮状态时降下列车。由于磁场沿轨道均匀分布,列车运行方向上无固有磁阻力,速度可达600 km·h-1及以上,若在真空管道中运行,速度还能提高,高温超导磁体的自导向力可保证列车在1000 km·h-1以上的速度安全可靠行驶,超高速运行的潜力很大,该列车在原理上适用于全速度域,适应各种市场定位及应用需求,应用场景丰富。

1.4  Hyperloop超级列车

目前,Hyperloop超级列车尚处于概念方案探索和基础技术原理性验证阶段,技术上还面临许多未知。

美国超级高铁公司(HTT)于2018年10月首次展示Hyperloop原型车,车长30m,高度超过1.1 m,设28~40个座位,车厢重约5 t。如图6所示。

图6  Hyperloop原型车(图片来自网络)

主要技术特征总结:Hyperloop超级高铁是一种在密闭的低真空管道中用“胶囊”运输旅客或者货物的运输系统。将每个胶囊放置于真空管道中,可以无间断行驶,像发射炮弹一样送至目的地。“胶囊”的加速(牵引)和减速(制动)由线性电机控制,可全程高加(减)速。采用自供电设计,整个系统所用能量全部由安装在低真空管道外侧的太阳能电池板提供。Hyperloop声称其具有超高速、高安全、低能耗、噪声小、污染小等特点,一大优点是采用高架结构,可以节约用地。

 

2高速磁悬浮列车安全性能

安全性是衡量交通技术先进性与成熟度的重要指标,高速磁悬浮列车必须保证安全可靠。高速磁悬浮列车的安全性主要包括脱轨安全性、列车追尾安全性、磁安全性、应急安全性和防火安全性等。其中脱轨是造成传统轮轨交通生命安全和财产损失的主要事故。高速磁悬浮列车磁场的作用力(磁吸力或磁斥力)可以使列车横、垂向保持稳定状态,由于磁悬浮交通系统的结构均为“车抱轨”或“轨抱车”,故在结构上保证不会脱轨。不过,安全性不仅仅体现在结构上的保证。高速磁悬浮列车单向运行消除了列车相撞的可能性,均采用直线同步电机驱动,实施分段供电,只有列车运行所在区段才有牵引动力,其他区段均为无电区,每个供电区段只允许有一列车运行,以避免列车追尾风险。列车根据民用飞机标准进行防火设计,且车与车之间隔离门的防火隔离时间要求在10 min以上。真空管道运输的低真空可保证列车不受外界气候条件的影响。此外,应急运行、紧急救援、磁安全性(电磁辐射)、异物入侵、制动风险、系统散热等也是必须重点关注的问题。尤其是低真空管道中发生紧急情况时,考虑到人员逃生和疏散、防灾救援等,必须考虑设置救援天窗、疏散平台等设施,这是极大的技术挑战。因此,高速及超高速磁悬浮列车安全保障及防灾救援系统有待深入研究和验证。

2.1  常导电磁悬浮列车

德国TR列车从技术设计上直接避免了和其他轨道交通系统作业相关的安全风险。以部件冗余及自动无线电控制等确保行车安全可靠,以同步驱动原理排除两列车相撞风险,即如果两列或多列车同时位于同一区段,电机会迫使它们同向同速运行。常导高速磁悬浮交通系统无机械接触,在紧急情况下通过电制动、涡流制动和摩擦制动等组合制动措施保证列车安全。

常导电磁悬浮列车产生的磁场强度接近地磁,小于许多家用电器产生的磁场强度,没有超过相关标准,不会对人体有害,无需防护。

2.2  超导电动磁悬浮列车

超导电动磁悬浮列车运行在U型、半包围的轨道之内,在结构上不会脱轨,具有悬浮能力较强(气隙达100 mm及以上)、线路精度要求低、易于控制、安全系数高等优点。车体和悬浮架材料耐燃或不燃,装设的温度传感器和烟雾检测仪可提前发现并处置火灾。为提高安全性,悬浮架上还装有自动灭火装置。

超导电动磁悬浮系统中的电、磁、力、热和超导性等多场耦合的复杂性可能带来诸多未知风险,如果想获取准确的实际应用数据,必须投入巨资,建设1∶1的真车试验线,通过长期工程化试验,探明高速运行条件下的系统耦合机理和验证系统可靠性能。

2.3  高温超导磁悬浮列车

高温超导磁悬浮列车的悬浮力随气隙减小呈指数函数增大,因此在垂直方向无控制情况下能确保行车安全。在水平方向自稳定导向系统也能保证列车安全。由于车载超导体位于永磁轨道上方,因此磁力线将穿透超导体,但如果磁力线被“钉扎”在超导体内,若要移动超导体,它就会产生一个回复力,阻碍车体移动,起导向作用,从而保证列车不脱轨。因此,列车具有自悬浮、自稳定、自导向特性,超导体独有的“钉扎”特性能够保证列车运行安全。

不过,永磁轨道的安装、保护、维护和清理等过程存在一定的安全风险,需要研究解决。

2.4  Hyperloop超级列车

Hyperloop声称其超级列车比轮轨高铁和飞机更安全,但其实很难保证,原因是紧急制动时列车很难保持极高的连续减速度。在列车间隔控制过程中,信号系统必须遵守绝对制动距离限制,以便使列车在危险点前可靠停车。

 

3高速磁悬浮列车运营速度

地面交通速度是表征人类社会文明进步的重要标志之一,交通速度的发展推动了社会经济的发展,也推进了交通技术的进步和发展,人类对速度的追求永无止境。根据人类科技进步与陆地交通速度的关系,陆地交通速度如果按照每一次工业革命大约翻一番的规律,那么第四次工业革命的地面交通目标速度应达到1000 km·h-1。高速磁悬浮交通技术有望实现这一目标,德国和日本已实现500~600 km·h-1的常导电磁高速磁悬浮和超导电动高速磁悬浮交通速度目标,中国持续开展的高温超导磁悬浮技术研究、美国正在进行的Hyperloop超级高铁探索,都为实现1000 km·h-1及以上的超高速轨道交通系统提供了可能。图7给出了磁悬浮列车的速度等级。

图7  磁悬浮列车的速度等级

高速磁悬浮交通系统能够填补高速轮轨系统时速400公里级和民航系统时速800公里级区间的旅行速度“空白”,完善综合立体交通系统的速度谱系和载运装备谱系,可以对已有交通网络构成必要补充,助力构建民航、轮轨高铁、磁悬浮高铁和城市交通等完善的速度阶梯、高效便捷的多维综合立体交通系统构架。表1为世界各国磁悬浮列车试验速度历史。

表1  各国磁悬浮列车试验速度一览

 

4高速磁悬浮列车运营维护

高速磁悬浮交通系统作为一种重要的交通工具,其维护和保养工作至关重要。为保证高速磁悬浮列车的安全和正常运行,需要采取有效的维护和保养措施。随着轨道交通行业的快速发展,对车辆的可靠性、安全性要求越来越高。智能运维是大势所趋,也是解决轨道交通运维工作能力不足的必要手段,可以大大减少人力成本,降低运行风险,改进管理决策,提高运维效率。总的来说,高速磁悬浮交通将朝着技术实用、低成本、数字化方向发展。因此,降低高速磁悬浮交通运营维护成本和利于运营维护显得尤为重要。高速磁悬浮交通系统耐用、维护费用低。研究显示,系统的运营维护费用仅为传统轮轨列车的34%,相比轮轨高铁具有明显优势。

在智能运维技术领域,未来高速磁浮交通系统将是人工智能、大数据等的“集大成者”。高速磁悬浮列车将被赋予自主驾驶、智能感知、智能通信、智能诊断、主动安全控制等技术属性,必须构建“感知-监测-诊断-评估-运维”一体化智能运维技术体系。因此,随着智能运维技术的不断发展,数字化技术与高速磁悬浮交通系统的结合将更加紧密,应用将更加深入。新材料的应用也将不断贯穿于高速磁悬浮交通系统智能运维的方方面面。

 

5高速磁悬浮列车应用前景

明确的应用前景,是吸引和激励产业界积极参与和坚持技术创新的强大动力。作为未来立体交通和城市发展的新角色,高速磁悬浮交通是已有高速路网和城市铁路路网系统的重要补充,极有竞争优势,但是建造商业化高速磁悬浮交通系统面临的主要挑战在于找到合适的建造地点和成本效益等。特别是高速磁悬浮项目商业化的经济效益,需要从成本和收入两个方面综合考量。

业界普遍认为,由于安全性、经济性和系统技术尚需进一步验证,高速磁悬浮交通商业化仍为时过早。未来磁悬浮交通将继续围绕降低成本、节能降耗、提升安全性的目标开展研究。半个多世纪的研发历程表明,高速磁悬浮交通的工程化应用绝非易事,但潜力巨大,从原理研究到工程应用是一个长期过程。应当理性看待将其推入市场的挑战,持续探索,循序推进市场接受,不断培育产业链。高速磁悬浮交通项目的可行性在很大程度上取决于其建设和运营成本、运输能力、技术竞争力和技术就绪度、能源消耗、环境影响以及盈利能力等。

据保守估计,高速磁悬浮交通基建工程造价在3亿元/km以上,若要开展达速试验,速度跑至600 km·h-1以上,至少应建设50~100 km长的试验线,花费150~300亿元甚至更高,投资巨大。因试验线无运营功能,成本很难回收。任何一种新型交通工具,需要考虑投资、回收成本与效益问题,因此高速磁悬浮交通系统概莫能外,其全生命周期成本越低越好。

高速磁悬浮交通发展的目标是,尽快突破技术壁垒并集合众多关键技术,实现工程化和商业化。中国高速磁悬浮交通已经进入国家战略,2019年9月,中共中央、国务院发布的《交通强国建设纲要》,提出“开展时速600公里级高速磁悬浮系统技术储备研发”;2021年2月发布的《国家综合立体交通网规划纲要》,提到“研究推进超大城市间高速磁悬浮通道布局和试验线路建设”。但是未提具体建设时间和地点。2021年3月21日,交通运输部发布《关于下达2021年交通运输战略规划政策项目计划的通知》,其中“计划开展京沪磁悬浮高速铁路工程研究”引发关注。关于未来更高速度试验列车技术方式是以轮轨技术还是磁悬浮技术继续研究,中国国家铁路集团有限公司仍未有表态。

5.1  常导电磁悬浮列车

经过长期自主创新和技术积累,中国已拥有常导电磁悬浮技术全套自主知识产权的工程化方案和成套装备技术,完成速度600 km·h-1全系统工程样机研制,实现低速牵引运行和系统联调,具备筹建高速试验示范线并开展达速试验条件,亟需建成一定长度的(50 km以上)高速磁悬浮试验线和示范运营线以推进该技术高速线路验证及优化,为实现商业运用奠定基础。不过,因试验线项目进展缓慢,达速试验计划不断延后。原计划2022年完成对样车的高速考核,目前还在延后。

高速常导磁悬浮列车可以填补高铁和航空的速度空白,适用于城市群中短途运输,为客流提供多样化选择,而且使中国成为世界唯一拥有高速常导磁悬浮技术应用的国家。

5.2  超导电动磁悬浮列车

超导电动磁悬浮列车在日本已经处于准商业运营阶段,并创下了陆地轨道交通载人最高试验速度603 km·h-1世界纪录,充分证明了其巨大潜力和优势,适合长距离干线运输,但低温超导磁体制冷价格昂贵且系统结构复杂,所以考虑用高温超导磁体替代低温超导磁体,既降低车体自重又减少制冷成本。而且其速度越高磁阻越小的特性,以及在紧急情况下起应急安全和支撑作用的辅助轮,决定了其可能成为今后超高速磁悬浮交通的重要选择。

2014年12月,日本高速磁悬浮中央新干线一期线路在东京和名古屋两地同时开工,预计2027年开通,最高速度500 km·h-1,两地行程时间为40 min;二期线路名古屋至大阪段计划2045年开通,届时东京至大阪仅需67 min。如图8所示,该线基本情况见表2。

图8  日本高速磁悬浮中央新干线路线(图片来自网络)

 

表2  日本高速磁悬浮中央新干线基本情况

中国采用电动磁悬浮技术的“高速飞车”的研发已在落地实施。2021年5月24日,“高速飞车”山西省实验室揭牌暨大同(阳高)试验线工程开工奠基仪式举行,标志着中国首条超高速低真空管道磁悬浮交通系统全尺寸试验线正式开建。2022年9月完成试验线(一期)建设和设备安装调试,2023年6月完成试验任务。2023年3月31日,由中车长客自主研制的国内首套高温超导电动磁悬浮全要素试验系统完成首次悬浮运行。

5.3  高温超导磁悬浮列车

高温超导磁悬浮列车是中国颠覆性的自主技术创造,具有系统无源自悬浮自导向自稳定、结构简单、重量轻、无化学和噪声污染、安全舒适、制造和运行成本低等优点。从试验线到投入商用必须经过充分的技术验证,并在一定长度的试验线上运行测试等。高温超导磁悬浮技术已相对成熟,5~10年内可实现列车在大气环境中运行。值得一提的是,中国稀土资源丰富,非常有利于建设永磁轨道,从而推动此项技术更大进步。

真空管道高温超导磁悬浮可以实现高速及超高速运行,填补中国铁路运输系统高速及超高速域的空白。这项技术和现有高铁技术具有兼容性,只要将钢轨换成磁轨,线路中间再铺上直线电机,高温超导磁悬浮列车即可运行。

5.4  Hyperloop超级列车

目前,Hyperloop超级列车的研究处于概念方案探索和基础技术原理性验证阶段,很多问题有待解决,如:安全性问题、经济性问题、舒适性问题、运能问题、能耗问题、废热问题。

阿联酋已在规划建设从迪拜到阿布扎比的线路,长约150 km,有望建成世界首条Hyperloop线路,如图9所示。从“超级高铁”概念的提出到理论探索、试验验证、示范运营、全面推广,仍需要人们执着的追求和长时间的积淀。

图9  迪拜至阿布扎比的Hyperloop线路(图片来自网络)

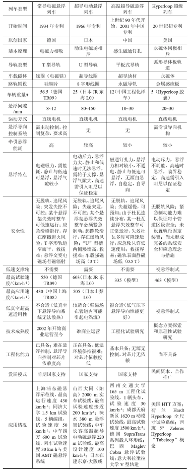
综上,交通运输具有基础和先导地位,其发展规划必须与经济、社会和环境目标相结合。几种主要的高速磁悬浮列车的技术就绪度不同,研究进程安排应有所区别。表3列出了4种磁悬浮列车的情况比较。建设高速磁悬浮交通系统综合试验线(或示范线)不但可为该技术体系的功能和性能进行系统测试提供平台,也为研发和验证各子系统以及部件、深入了解其作用机理和性能提供了必要手段。

表3  4种磁悬浮列车的情况比较

中国已经提前为长三角、珠三角、京津冀、长江中游和成渝等谋篇布局,预留了高速磁悬浮六大重要廊道。如图10所示。张云娇等结合国家战略、政策规划、客运需求、商业基础、实验条件、工程条件等因素研究提出了广州-深圳、上海-南京,北京-石家庄、成都-重庆、南京-合肥等6条商用示范线建设排序方案,见表4。

图10  中国高速磁悬浮六大廊道(图片来自网络)

 

6结语

(1)高速磁悬浮交通系统是超复杂的巨系统工程,必须遵循大型工程系统创新的研发规律。大型系统工程项目研发一般需要经历的流程为:基础理论研究—原理样机研制—系统工程技术研究—工程化样机研制—示范线建设—落地试验验证与设计优化—联调联试—非载人试运行—载人运行—示范工程考核与评估—商业化运营—国家验收等阶段。

(2)高速磁悬浮列车的研发必须遵循科学与技术相结合的发展规律,循序渐进

常导电磁悬浮是一种主动悬浮技术,发展时间较早,较为成熟,已应用于各领域中。电磁悬浮系统气隙小,次级金属导轨成本高,能耗大,其动态稳定性需要复杂的主动控制予以保证,所以其可靠性是关注的焦点。

电动磁悬浮为被动悬浮,不能静浮。电动磁悬浮控制系统比电磁悬浮简单,但其悬浮力与涡流损耗呈正比关系,高涡流损耗至今是一个难题。

高温超导磁悬浮无源自稳定自悬浮,虽然也需要冷却,但能耗低、污染小,具有极高的运行安全可靠性,可为实现更经济、更稳定的高速磁悬浮系统提供可靠选择。其悬浮导向力不足等问题需要逐步解决。

Hyperloop(超级高铁)永磁电动悬浮,是一种在密闭的低真空管道中用“胶囊”运输乘客和货物的交通系统。虽然其理念和基本技术可行,但仍然存在许多未能解决的问题,特别是运输能力低、成本被低估等问题。

(3)低真空管道磁悬浮交通具有良好的发展和应用前景。人类对交通运输速度的追求永无止境,开展低真空管道高速列车技术研究已经写进《交通强国建设纲要》,成为国家战略。低真空管道磁悬浮交通具有更高速度、更加绿色节能、可全天候运行等优势,极具新型交通运输系统的发展技术经济特征。尽管距离实现商业化应用还有很长的路要走,但其独有的高速度、绿色节能、全天候等优势,其他陆地交通运输方式无可比拟。长远看,除民用客运市场外,还可向军民融合领域发展。当高速磁悬浮交通系统发展到速度1000 km·h-1时,其前沿技术可进一步拓展、融合到深海深空探测领域。

(4)中国在高速磁悬浮列车技术领域具有扎实的技术储备和研究基础,国家支持力度大,研发模式优越。应积极把握高速磁悬浮交通的发展机遇,充分利用好制度优势,保持中国高铁持续领跑。但高速磁悬浮列车技术的发展非一日之功,必须立足于已有的研究基础,深入推进技术发展,首先应研究解决大气环境下高速磁悬浮交通的系统问题,然后再研究更高速低压真空管道磁悬浮交通技术。

中国自主研制的600 km·h-1常导电磁悬浮列车技术成熟度较高,建议国家选择一段试验线进行达速试验验证。建议国家明确以政府为牵头主体,统筹规划中国高速磁悬浮交通发展,将高温超导磁悬浮、超导电动磁悬浮和低真空管道高速磁悬浮关键技术研究列入国家科技研发计划建设中试线试验基地进行布局,并有序规划建设试验线(示范线),构建中国在该领域的综合研究、试验、标准和产品体系。这对于打造中国轨道交通高端装备产业新引擎,形成高铁领跑新优势,抢占交通科技竞争新高点,加快建立新质生产力下中国式现代化综合立体交通网、实施“科技强国”和“交通强国”战略具有重大意义。

 

作者简介

通信作者:沈志云,1929年出生,1952年毕业于唐山铁道学院(今西南交通大学)机械系,留校至今。1957~1961年留学苏联列宁格勒铁道学院,获技术科学副博士学位,2017年补授俄罗斯荣誉博士学位。1982~1984年在美国麻省理工学院做访问学者。1991年当选中国科学院院士,1994年当选中国工程院院士。

沈院士长期致力于车辆系统动力学及控制研究。1983年发表非线性轮轨蠕滑力模型,在国际上称为“沈-赫-叶氏理论”,至今仍被引为经典。1988~1996年,主持创建牵引动力国家重点实验室,主持研制成功机车车辆整车滚动振动试验台,当时最高速度450 km·h-1,现已提速至700km·h-1,是世界上速度最高、功能最多、技术最先进的高速列车台架试验台。我国所有型号高速列车无不经过该试验台验证以后,方能上路成为产品。两次五年国家评审,都认定其在我囯高铁领跑中发挥了不可替代的作用。试验台1998年被评选为全国高校十大科技进展之一,1999年获国家科技进步一等奖。

1993年沈志云院士主导交通运输学科的调整,由铁路公路水运创立一个全新的一级学科“交通运输工程”,并从编著课程教材、创办期刊等方面促进其发展。“交通运输工程”学科几十年来历次国家评审常获A+,对西南交大的学科发展起到积极作用。

2006~2011年,沈志云院士担任铁道部高速列车技术引进消化吸收再创新工作组中的专家组组长,积极投入新一代高速列车的研发。2018年,提出后高铁时代“轮轨天下,超导未来”的院士建言,由成都市委传送中央,供中央领导参考。

沈院士指导的两篇博士论文入选全国百篇优秀博士论文,获国家最佳博导奖和国家级教学成果一等奖;参与指导的英国博士生西蒙·依夫尼茨基在2019年入选英国皇家工程院院士;2023年获得首位西南交通大学“立德树人”终身成就奖。

沈院士为中国轨道交通事业和教育事业发展做出了杰出的贡献。

 

第一作者:熊嘉阳,工学博士,副教授,硕士生导师。现任西南交通大学轨道交通国家实验室(筹)超高速真空管道磁浮交通研究中心副主任(主要承担两院院士沈志云教授科研秘书任务)、轨道交通运载系统全国重点实验室(RVL)轮轨关系与振动噪声科研团队成员。主要研究方向为车辆系统动力学。主持教育部“春晖计划”合作科研项目1项、企业合作项目4项、RVL开放课题1项,主研和参与国家自然科学基金等省部级以上项目27项,发表学术论文28篇,其中SCI期刊4篇、EI期刊15篇;获发明(授权)专利1项、实用新型(授权)专利10项。CCAA质量管理体系(QMS)国家注册认证审核员,《交通运输工程学报》《北京交通大学学报》《工程力学》《交通信息与安全》《铁道车辆》和《振动与冲击》等审稿专家。获国家教学成果奖二等奖1项,四川省优秀教学成果奖一等奖2项,2013年“四川省高等学校优秀党支部书记”,2018年《振动与冲击》优秀审稿专家,2021年《交通运输工程学报》优秀审稿专家。

 

池茂儒,博士,企业博士后,研究员,博士生导师,教育部新世纪优秀人才,国家级人才计划入选者,国家高速列车青岛技术创新中心高级技术专家,中车青岛四方机车车辆股份有限公司首席技术顾问,国家自然科学基金重点支持项目负责人,国家重点研发计划课题负责人,四川省轨道交通标准化技术委员会委员,《交通技术》编委,《Vehicle System Dynamics》《机械工程学报》等十多个国际著名期刊的特约审稿专家,教育部学位论文评阅专家,国家多部委联合组织编写《10000个科学难题》的撰写者,西南交通大学“双一流”学科建设承担者之一。长期从事车辆系统动力学、车辆悬挂控制技术、车辆智能运维算法研究。主持/参加国家973计划、国家863计划、国家重点研发计划、国家自然科学基金、四川省科技计划、国铁集团科研课题等纵向项目30余项。主持中国中车公司、零部件配套厂家和车辆运营单位等企业横向项目100多项。发表学术论文200余篇(第一作者与通讯作者论文100余篇)。申请专利100余件(第一发明人20余件)。获中国铁道学会科技进步一等奖3项。

 

吴兴文,副教授,硕士生导师,分别获得西南交通大学和加拿大康考迪亚大学博士学位。主要围绕铁道车辆开展高频结构动力学、结构可靠性和智能运维相关研究。发表论文50余篇(20余篇被SCI收录),授权发明专利20余项,入选中国科协青年人才托举工程项目,获得“全国铁路青年科技创新奖”和“湖北省科技进步二等奖(排名第2)”。主持国家自然基金1项、国家外传局“高端外国专家引进计划”1项、多项国家重点研发计划子任务和3项省部级项目。作为主要研究人员参与多项国家重点项目和铁路总公司重点研究计划项目。

 

梁树林,工学博士,教授级高级工程师,主要研究方向为车辆工程结构可靠性及动力学。2014-2015年作为时速350km“复兴号”动车组转向架总设计师,主持完成了高速转向架设计和试验工作,其中主持优化设计的LMB10踏面成功应用于“复兴号”动车组,并作为铁总高速动车的标准踏面,2018年作为重大成果,有力支撑了实验室评估工作。主持国家级项目1项、课题1项,第1主研参加5项;第1主研参加自然科学基金项目2项;主持省部级项目5项,参加7项;发表论文40余篇,其中第一作者8篇,EI检索9篇;获得5项专利;获得省部级特等2项,一等奖2项,二等奖1项。

 

本文主要内容源自《交通运输工程学报》2025年第2期“综合交通/新型交通与新兴交叉技术专栏”, 点击查看文章全文:

熊嘉阳, 沈志云, 池茂儒, 吴兴文, 梁树林. 高速磁悬浮列车技术综述[J]. 交通运输工程学报, 2025, 25(2): 1-23. 

doi: 10.19818/j.cnki.1671-1637.2025.02.001

 

相关内容:

熊嘉阳,沈志云. 中国高速铁路的崛起和今后的发展(被引481次)

《交通运输工程学报》拜谒学报创刊主编沈志云院士